
by: Sue Dyer
Published by: SMART & RESILIENT CITIES
Date: March 27th
How would you like to be able to predict the level of success (or failure) of your projects? Well, it seems that it is closer than you might think. Studies show that by using a monthly Partnering Scorecard, you can in fact have a great handle on what is actually happening on your project; and the scores turn out to be a great predictor of what is going to happen! So, you and your team have time to make course corrections before they become inevitable. How would you like to be able to predict the future for each of your projects?
It seems the scores that the team provides accurately and truly depict what is going on within the project. A recent study on the efficacy of partnership when constructing the Woodrow Wilson Bridge found that what the team members scored and said on the partnering scorecard was in fact what was going on (strong correlation) at that given time on the project. So, the collective wisdom of the team came forth in a clear snap-shot of the project’s status.
In the International Partnering Institute’s Study of 13 different projects that used a monthly partnering scorecard over a two-year period, 12 of the 13 projects’ scores improved over the life of the project. Overall, project scores improved by as much as 1.13 points (28 percent) over the life of the project. The average improvement was ½ a point (+0.54 = 14 percent).
Predict-Ability does take commitment. You must use the construction scorecard as a tool. Just like every tool, the better you are at using the tool, the better your results. Here are some tips for getting the most from your partnering scorecard.
1. Make the Partnering Scorecard a Requirement
- The project scorecard must be a requirement and the team must feel that it is valued and valuable for them to take the time to share their scores and comments. It is the leader that can and must make this happen. If you take the scorecard seriously, so too will your team members. If you ignore it and don’t use it, they will do the same.
- Putting the requirement into your project documents will help ensure everyone knows you are serious.
- Having senior management remind everyone that you want 100% participation in this month’s scorecard—and convey that it is an important part of your project’s success—will get people to complete the scorecard.
- Monitoring and acknowledging those who are completing the scorecard will reinforce its value. Monitoring who is not completing the scorecard will help ensure they will complete it next time.
2. Create an Atmosphere of Trust
- Your partnering effort is designed to develop a culture of trust and collaboration. This fosters the open, honest atmosphere that will allow your scorecard to reflect the good, the bad and the ugly that occurs on your project. The truth will set you free—free to work on what is needed to succeed.
- Trust happens when you grow certainty that you will be fair and resolve issues before they grow into problems or disputes. To have the most meaningful partnering and scorecard program takes commitment. Your actions show your commitment.
- Trust can be built over time, but it is highly predictable that your expectations define your relationships. So, check yourself to make sure you are not defensive, protective or hostile toward your teammates. You will define the atmosphere and it will heavily influence your results.

3. Understand the Tool
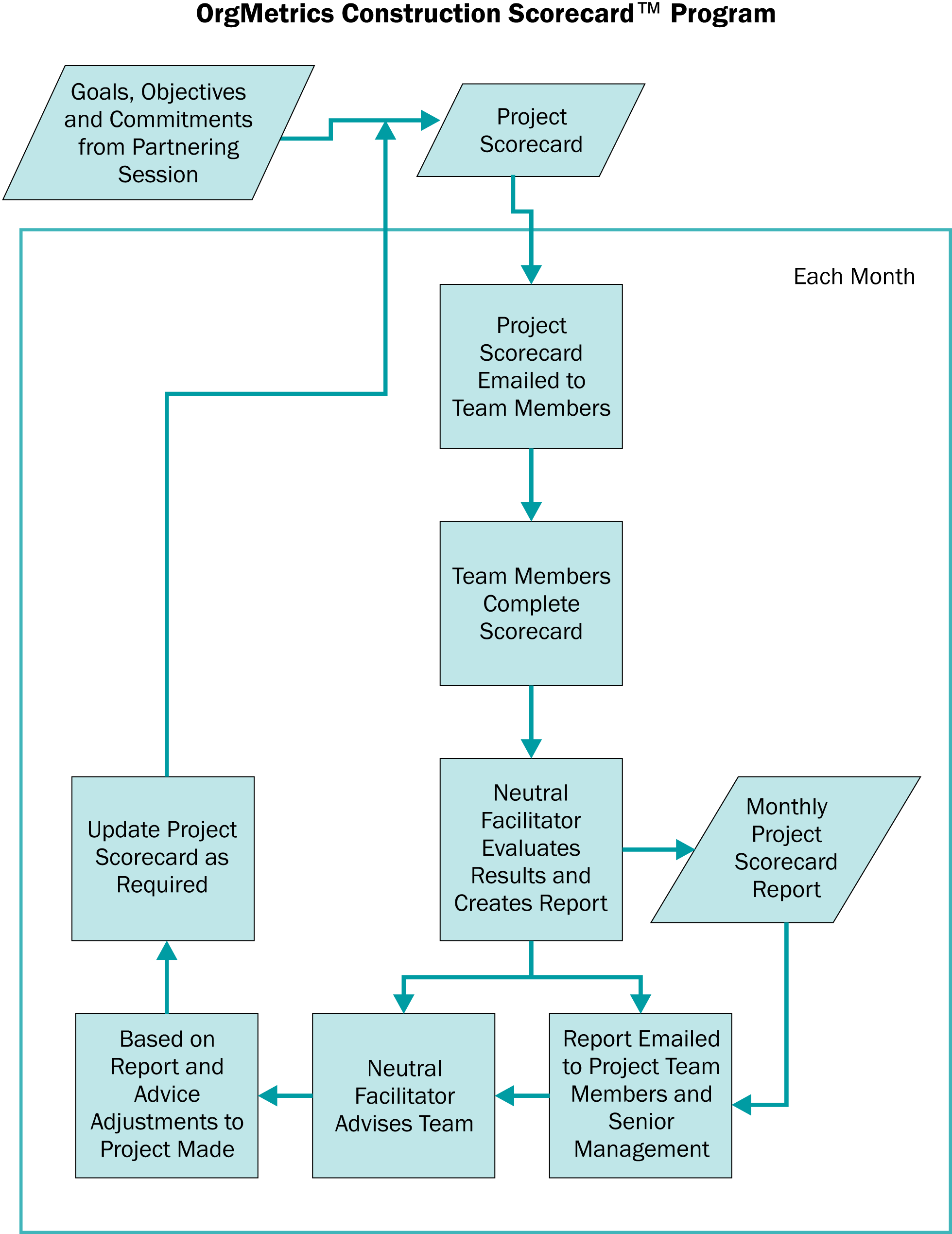
- The partnering scorecard is a snapshot in time of what is occurring on your project and allows you to measure your teamwork effectiveness and the ability to achieve your project’s goals.
- Orienting your team members on the partnering scorecard and its importance can go a long way to overcoming barriers to its use.
4. Evaluate Your Results
- Your scorecard will be emailed to everyone on your project team each month—but you have to evaluate what the scores mean. This can easily be done during a regular weekly project meeting.
- Look at any scores where you have a “1” or “2” as these indicate negative momentum. These are where the team is feeling frustrated or issues are emerging. Focusing on these areas will help a great deal.
- Look at your scores in the “3’s”. These are OK, and with a little focus might be able to achieve a “4” or better. This will grow your positive momentum dramatically!
5. Make Course Corrections
- Resolving issues where the team is stuck or they are creating frustration is your top priority and needs to happen before the next scorecard if possible. You can use your partnering session for this and get the help of your professional neutral partnering facilitator.
- Elevating issues up your dispute ladder is needed and should not be put off because you want to hold on to the decision. Get a decision and move on.
- Set deadlines and keep them. This will create trust and grow your predictability. It is not the issues that predict your success or failure; it is how the team deals with the issues. Correct your course so the team stays together and gains positive momentum!
Woody Allen said “We are all interested in the future, because that is where we are all going to spend our lives.” Think about using a Partnering Scorecard to allow you to predict how you and your project team will be spending your time. Will it be celebrating the building of great things? Or, fighting over project disputes because things didn’t turn out as hoped?